金年会娱乐

江蘇磐石新能源開發股份有限公司

企業新聞

news
公司存量電站及新建項目庫
作者:admin   添加時間:2021-10-18 14:41:04   浏覽:

截止2021年9月30日,正在處置的電站信息如下:

16345403551023.jpg

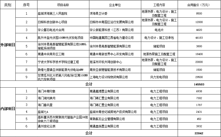
截止2021年9月30日,在建項目工程庫信息如下:

16345409839330.png

返回頂部

江蘇金年会娱乐 Copyright © 2015 青島杳福盛商貿有限公司 Designed by HuiNet
XML 地圖